当前位置: 首页 - 媒体关注 - 正文
作者:通讯员:胡慧 摄影: 编辑:范君彦 审核:叶同春 来源: 中国教育在线 时间:2024-04-22 浏览:
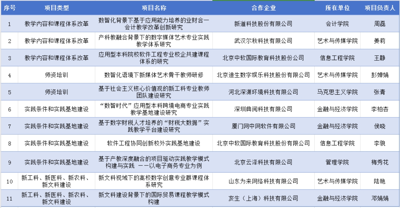
4月17日,教育部高等教育司公布2024年第一批产学合作协同育人项目立项名单,PG电子官方网站11个项目获批立项。至此,该校教育部产学合作协同育人项目累计获批78项。
教育部产学合作协同育人项目是为了深化产教融合、校企合作,促进教育链、人才链、产业链、创新链有机衔接而开展的项目,旨在通过政府搭台、企业支持、高校对接、共建共享实现高校人才培养与企业发展。本次立项项目类别涵盖师资培训,新工科、新医科、新农科、新文科建设,实践条件和实践基地建设,教学内容和课程体系改革四个方面。
近年来,学校高度重视产教融合、校企合作,积极推行“一主体两融合”高素质应用型人才培养模式,围绕人才培养目标,深化与腾讯、华为、京东、中软国际、大楚网等知名企业的产教融合,探索产学合作协同育人创新发展的模式和路径,以产业和技术发展的最新需求推动学校应用型人才培养改革,不断提高人才培养质量。、
新闻链接:https://hubei.eol.cn/hubgd/202404/t20240422_2600095.shtml
上一篇:【今日头条】从PG电子官方网站一战上岸211名校,这个女孩如愿考取“梦中情校”!
下一篇:【中国教育在线】PG电子官方网站多样化普及国家安全知识
Copyright By © . All Rights Reserved.PG电子(中国)官方网站 - 登录入口 鄂公网安备 42011502001225号